Naše řešení pro: elektro laboratoře a zkušebny

Pracoviště na klíč

Navrhujeme a vybavujeme kompletní elektrotechnické laboratoře, zkušebny a výrobní prostory.

Dodáme vše od specializovaného nábytku, přes přístrojové a měřicí vybavení, až po doplňky jako IT nebo ESD vybavení.

*Naše realizace projektu pro ZF Engineering

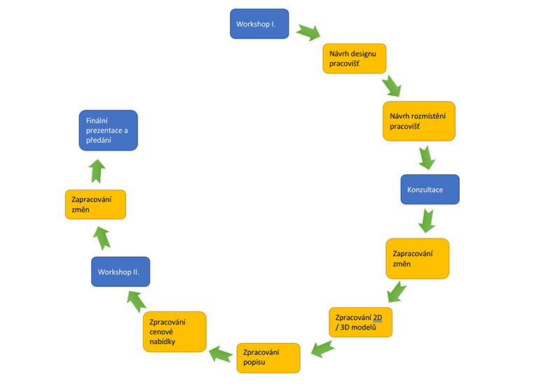
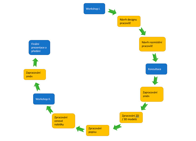
01. Od konzultace až po servis

Projektový přístup

Jsme jedním z mála českých dodavatelů opravdu kompletního řešení pro laboratoře, zkušebny, vývojová pracoviště a výrobu v oboru elektroniky.

Během jedné, nebo několika konzultací zjistíme, jaké jsou vaše aktuální požadavky a potřeby. Probereme i předpokládané potřeby v budoucnosti.

Podle toho společně vypracujeme projekt řešení prostor a jejich kompletního vybavení. V průběhu tvorby projektu přinášíme nápady a návrhy pro zlepšení a vyšší efektivitu výsledného pracoviště.

Jak probíhá dodávka pro vývojová a zkušební centra?

Po odsouhlasení projektu přistupujeme k realizaci. Veškeré vybavení dopravíme na místo určení, nainstalujeme a zprovozníme. Samozřejmostí je i zaškolení vašich zaměstnanců. 

Po uvedení pracoviště do provozu se staráme o pravidelný servis, kalibrace a další nezbytné úkony. Jejich součástí může být i zhodnocení efektivity a ergonomie pracovišť a návrh případných úprav.

Tento přístup minimalizuje zatížení vašich pracovníků. Využijte výhody vyplývající ze spolupráce s jedním dodavatelem! Odbornost vašich inženýrů jistě využijete jinak a lépe. 

Díky našim zkušenostem z oboru získáte efektivní a ergonomicky vyhovující pracoviště, které bude atraktivní pro nové i stávající zaměstnance. 

Výhody komplexního řešení od TR instruments:

  • jednáte s jedním dodavatelem
  • dodáme know-how i kompletní vybavení pracoviště – speciální i běžný nábytek, měřící přístroje a software
  • minimalizuje se vytížení interních pracovníků při celém procesu
  • vyhnete se chybám, které mohou snížit efektivitu pracoviště

*Naše realizace projektu pro Energy Cloud a.s.

Potřebujete něco podobného?

*Naše realizace projektu pro Univerzitu Pardubice

02. Vybavení ELABO pro specializovaná elektro pracoviště

Dodáváme a instalujeme pracoviště ELABO Primus ONE

Už čtvrtá generace německého systému pracovišť ELABO představuje špičku v oboru elektrotechnického nábytku a vybavení. Vývoj v ELABO se datuje od roku 1972 a poslední evoluční řada Primus ONE byla na trh uvedena v roce 2012. 

Během téměř 50 let vývoje a zlepšování byl systém doveden k dokonalosti. K hardwarovému vybavení přibyl i software a pracoviště ELABO tak lze ve velké míře digitalizovat. Převeďte prostředí vaší firmy do 21. století! 

Systém ELABO lze libovolně konfigurovat a průběžně rozšiřovat. Můžeme začít se základním stolem a časem přidávat další moduly a rozšíření. Postupně tak lze povýšit na úroveň špičkových pracovišť s posledními trendy v oboru a dosáhnout maximální efektivity.

Investicí do německé kvality navíc získáte mimořádnou přidanou hodnotu, dlouhodobou odolnost a dokonalou ergonomii.

Jako jeden z mála výrobců ELABO nabízí 100% certifikovanou ESD kompatibilitu svých produktů. Pro oblast  výroby elektroniky dokáží tyto systémy ušetřit nemalé finance. Jsme připraveni být vaším partnerem i při návrhu a tvorbě EPA pracovišť pro laboratoře, zkušebny a vývoj i výrobu elektroniky.

Výhody systému ELABO

  • mimořádná kvalita a téměř 50 letá tradice 
  • variabilita – vše lze konfigurovat podle vašich potřeb
  • systém lze postupně rozšiřovat
  • certifikovaná ESD ochrana a prevence

Potřebujete ESD variantu pro EPA prostory?

Pracovní stanice Elabo Primus se dodávají i ve 100% ESD variantě a to včetně velkého výběru příslušenství. Samozřejmostí jsou ESD kompatibilní židle, náramky a přípojné body.

Elabo šlo dále, a tak je k dispozici například modul pro systém Elabo Primus ONE, který kontinuálně testuje uzemnění jak vlastní pracovní stanice, tak i operátora výroby.

Pokud dojde z nějakého důvodu k přerušení okruhu, ESD modul dá okamžitě vědět zvukovým a vizuálním alarmem.

Ve výrobních společnostech, kde se operátor výroby obvykle testuje pouze při vstupu na pracoviště, tak lze v konečném důsledku ušetřit velké náklady na vadné série výrobků.

Na detailech nám záleží. Posuďte sami...

Potřebujete něco podobného?

*Realizace projektu pro Sikora AG

03. Digitalizované pracoviště

Průmysl 4.0 krok za krokem

Díky software ELABO Elution lze pracoviště snadno ovládat, propojit do větších celků a integrovat do firemních databází, ERP systémů či software pro řízení výroby.

Software ELABO Elution spolupracuje s celým systémem vybavení ELABO a efektivně pomáhá s pracovními procesy. 

Elution umožňuje ovládat základní prvky pracoviště – např. výškově nastavitelné stoly, nebo intenzitu a chromatičnost osvětlení. Umí také řídit a programovat připojené přístroje, což otevírá možnosti sofistikovaných testovacích sekvencí a pracovních postupů.

Další možností je i RFID identifikace osob při práci s vybavením. Každá osoba tak může na pracovišti používat jen vybrané části. To je velmi důležité zejména z pohledu bezpečnosti pracovišť.

Digitální pracovní postupy

Modul Elution Sequencer umí pracovníky vést krok za krokem výrobním, nebo servisním postupem. Instrukce mohou být vloženy formou videa, fotek, textu, schémat a příloh v PDF. Ke každému kroku i celé sekvenci je navíc přiřazen čas a úspěšnost splnění. Data pak lze jednoduše exportovat a vyhodnocovat v nadřazených databázích vašich systémů.

ELABO se vývoji a implementaci digitalizace pracovišť věnuje už řadu let. Současná verze SW Elution je tak dobře prověřená a v mnoha společnostech úspěšně nasazená i v kritických partiích, jako jsou výrobní linky s nepřetržitým provozem. 

Potřebujete něco podobného?

*Naše realizace projektu pro Energy Cloud a.s.

04. Přístroje pro měření a testování

Přes 30 let zkušeností

Od roku 1991 dodáváme na český a slovenský trh přístroje a zařízení pro měření a testování elektrických i neelektrických veličin. 

Špičkovými pracovišti to tak teprve začíná. Díky mnohaletým zkušenostem vám umíme odborně poradit i s výběrem nejvhodnějších měřících přístrojů pro vaše současné i budoucí potřeby. 

Zaměřujeme se hlavně na:

  • zařízení pro vývoj i výrobu (programovatelné napájecí zdroje, vysokonapěťové testery, měření odporů, osciloskopy, multimetry, elektronické zátěže a mnohé další…)
  • zařízení pro akvizici a ukládání dat, typicky dataloggery s desítkami až stovkami univerzálních vstupních kanálů
  • měření parametrů prostředí a souvisejících fyzikálních veličin  (teplota, vlhkost atp...)
  • testování pro telekomunikace a IT

Spolupracujeme s více než 40 výrobci měřicí a testovací techniky z celého světa. Umíme ale zajistit vybavení i od jiných výrobců a s jiným zaměřením. Například pájecí, nebo IT vybavení.

Dokážeme dodat i speciální měřící a testovací systémy na míru. I v tomto případě se jedná o kompletní dodávky včetně tvorby projektu, vlastní výroby, integrace u zákazníka a následného servisu a kalibrace.

Vybrané přístroje a vybavení si po domluvě můžete předem vyzkoušet a také využít našeho poradenství.

Bude-li potřeba, měřící přístroje vám předvedeme v praxi.

Výběr z nabídky měřicích přístrojů...

Naše referenční zakázky:

Zajímají Vás pracoviště do výroby?

Máte zájem o něco podobného? Zajímá Vás cena?

Zašlete nám kontakt, ozveme se Vám. Případně jsme k zastižení zde:

tm@trinstruments.cz

+420 541 633 670

Kontakt

TR instruments spol. s r.o.

Manufacturer?

Are you looking for
a sales partner?

More info