Naše řešení pro: chytrou (elektro) výrobu 4.0

Moderní výroba

Trápí Vás nedostatek pracovníků, vysoká chybovost či nedostatečná efektivita výrobních procesů?

Na všechny tyto problémy máme odpověď: Elabo - Connected Industry System nabízí chytrá řešení pro postupný přechod k digitalizaci výroby, ze které budete profitovat Vy, zaměstnanci a především Vaši zákazníci.

01. Digitalizovaná (elektro) výroba

Co je systém ELABO CIS?

Námi dodávaný systém digitalizace výroby Elabo CIS se skládá ze softwarové a hardwarové části. Systém je vhodný zejména pro střední a malé výrobní firmy (nejen) z oboru elektro.

Software Elabo Elution umožňuje digitální propojení jednotlivých částí výroby a aktivní asistenci pracovníkům. Nabízí i možnost napojení na další informační systémy společnosti (MES, ERP, SQL databáze a podobně).

Pracovní stanice Elabo Primus lze sestavit do výrobních celků s možností částečné, nebo plné automatizace a digitalizace.

Velkou výhodou je vysoká variabilita a škálovatelnost řešení.

Elabo Elution i Primus umožňují postupnou a nenásilnou integraci do stávajících procesů Vaší firmy.

Nabízíme možnost diskuse při plánování modernizace a zefektivnění Vaší výroby. Stačí nás kontaktovat.

Potřebujete něco podobného?

02. Jádrem systému je software Elabo Elution

SW Elabo Elution se skládá z více modulů, které lze navzájem kombinovat. Elution lze navíc implementovat samostatně, a to i jen na vybraná pracoviště. Digitalizujte své výrobní procesy už dnes.

Na pozadí software Elution běží standardní SQL databáze. Elution tak lze jednoduše napojit na stávající informační systémy firmy. Důležitým aspektem je také bezpečnost veškerých dat, která je zajištěna vícenásobnými bezpečnostními mechanismy.

Jednotlivé moduly Elabo Elution umožňují:

  • Vytváření výrobních postupů pro vedení pracovníků montáže včetně využití prvků rozšířené reality (augumented reality, AR).
  • Vizualizaci a analýzu všech získaných dat.
  • Vzdálené ovládání virtualizovaných měřicích přístrojů.
  • Tvorbu a spuštění testovacích sekvencí.
  • Datalogging a správu naměřených dat.

Jak fungují digitalizované pracovní postupy?

V mnoha malých a středních výrobních firmách se používají výrobní postupy v papírové podobě. Právě tyto společnosti mohou z digitalizace profitovat nejvíce.

Převedením výrobních postupů do digitální formy získáte nejen mnohem více možností jak jednotlivé kroky tomu kdo je vyrábí popsat, ale zároveň získáváte statistiku o tom, jak dlouho každý krok trval, jestli se podařil splnit zcela, částečně nebo vůbec a kde se nachází prostor pro zefektivnění výrobního procesu. Modul Seqencer SW Elabo Elution umožňuje do výrobních postupů vkládat jednotlivé kroky obsahující text, elektrická schémata a výkresy, obrázky i video.

Další možností je propojení jednotlivých kroků na externí vstupy či výstupy jako je automatické testování, připojení momentového klíče, PLC, externí DB a mnoho dalšího…

Elabo v současné době pracuje i na rozšíření tohoto systému o možnosti rozšířené reality (AR). V budoucnu tak může pracovník dostávat jednotlivé instrukce například prostřednictvím AR brýlí. Je to další krok k zefektivnění výroby a důkaz neustálého pohledu Elabo do budoucnosti průmyslu.

Potřebujete něco podobného?

03. Pracovní stanice a výrobní linky Elabo Primus ONE

Elabo nabízí systém Primus ONE jako pracovní stanice pro výrobu ve špičkové kvalitě, doplněné o množství ergonomických a technických detailů. Pokud budujete svoji firmu s výhledem do budoucnosti vzdálenější než pár let, je pro Vás tento systém jasným partnerem.

  • Pracovní stanice Elabo Primus je možné vzájemně digitálně propojit.
  • Umožňují široké nastavení z pohledu ergonomie.
  • Možnost digitální řízení přístupů a práv za pomocí NFC identifikace osob.
  • Mobilní verze pro usnadnění pohybu těžkého materiálu.
  • Sestavení do kompletní výrobní linky včetně polo a plně automatizovaných částí

Potřebujete ESD variantu pro EPA prostory?

Pracovní stanice Elabo Primus se dodávají i ve 100% ESD variantě a to včetně velkého výběru příslušenství. Samozřejmostí jsou ESD kompatibilní židle, náramky a přípojné body.

Elabo šlo dále, a tak je k dispozici například modul pro systém Elabo Primus ONE, který kontinuálně testuje uzemnění jak vlastní pracovní stanice, tak i operátora výroby.

Pokud dojde z nějakého důvodu k přerušení okruhu, ESD modul dá okamžitě vědět zvukovým a vizuálním alarmem.

Ve výrobních společnostech, kde se operátor výroby obvykle testuje pouze při vstupu na pracoviště, tak lze v konečném důsledku ušetřit velké náklady na vadné série výrobků.

Potřebujete něco podobného?

04. Propojení celé firmy

SW Elabo Elution ani pracoviště Primus nejsou určeny pouze pro výrobu. Velmi efektivně lze propojit všechny oddělení Vaší firmy.

Jde tak mimo jiné jednoduše a efektivně sledovat výrobek po celou jeho životní dráhu – od vývoje, přes výrobu a testování až po servis.

Vše je zajištěno identifikací pomocí QR nebo čárových kódů a následné zaznamenání do SQL databáze Elution.

Použití stejného vybavení ve všech odděleních firmy zvyšuje efektivitu a zjednodušuje servis.

Řešení je velmi dobře aplikovatelné pro společnosti malé a střední velkosti. A lze jej integrovat do stávající IT infrastruktury firmy (ERP systémy, systémy řízení výroby).

Potřebujete něco podobného?

05. Naše role

Efektivita a využití moderních nástrojů a postupů je naší velkou motivací.

Na druhou stranu nevidíme svět jen růžově. Jsme si vědomi toho, že realizace principů Industry 4.0 (průmyslu 4.0) není jen otázkou technologií, ale především lidí a nese s sebou mnoho potencionálních úskalí.

Již zmíněnou výhodou nabízeného řešení je postupná integrace do stávajících procesů.

Pro začátek pojďme zmapovat současný stav a Vaše plány do budoucna. Společně se pak můžeme tímto směrem vydat.

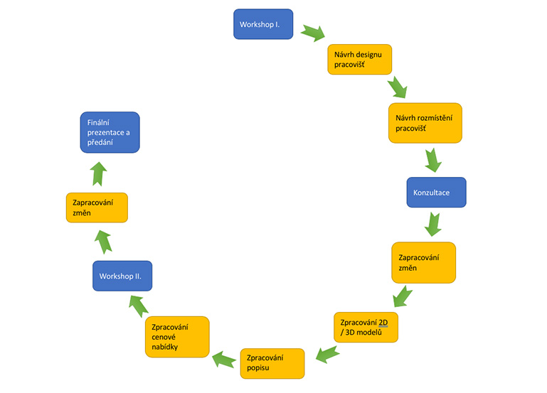
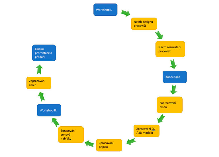
Řešení komplexních projektů

Na začátku uspořádáme vstupní diskusi a během ní zjistíme jaký je aktuální stav a jaké jsou vaše požadavky do budoucna. Následně společně zpracujeme projekt dalšího postupu. SW Elabo Elution pak obvykle nasazujeme jako DEMO verzi na zkušební dobu. Během celého procesu je obvykle zapotřebí spolupráce více oddělní firmy zákazníka.

Po odsouhlasení postupu a vyzkoušení SW přistupujeme k vlastní implementaci v úzké spolupráci s vývojářem Elabo GmbH. Veškeré HW vybavení dopravíme na místo určení, instalujeme a zprovozníme. To stejné provedeme i se SW Elabo Elution. Samozřejmostí je zaškolení uživatelů.

Následuje evaluační fáze, během které se celá implementace pravidelně hodnotí a dále upravuje dle potřeb uživatelů.

Zajímá Vás nábytek pro elektro laboratoře a zkušebny?

Máte zájem o něco podobného? Zajímá Vás cena?

Zašlete nám kontakt, ozveme se Vám. Případně jsme k zastižení zde:

tm@trinstruments.cz

+420 541 633 670

Kontakt

TR instruments spol. s r.o.

Manufacturer?

Are you looking for
a sales partner?

More info